home page
遊戲庫
即將上線動作角色扮演 冒險策略紙牌體育競技賽車遊戲模擬
新手幫助
雷電模擬器9簡介VT開啟教學顯示卡優化教學防毒軟體優化设置映射按鍵教學同步器操作教學巨集指令教學多開器教學
遊戲資訊
更新訊息
LDGame
聯盟專案
download ldplayer
下載模擬器
繁體中文
English한국어Tiếng ViệtภาษาไทยPусскийPortuguêsEspañolFrançaisDeutsch日本語Indonesiaالعربية

雷電模擬器新手幫助

Email官方粉專DiscordLDGame客訴信箱(處理LD帳戶&儲值相關問題)

產品

雲手機OSLinkEasyFunLDShop

關於

關於我們商務合作投稿信箱DMCA Takedown

追蹤我們

©2025 LDPLAYER.NET , ALL RIGHTS RESERVED.JUST OKAY LIMITED , OFFICE F, 12/F, YHC TOWER , 1 SHEUNG YUET RD, KOWLOON BAY KLN, HONG KONG
本站的遊戲應用程式均來自網路蒐集,如有出現侵權情況,請聯絡信箱:support_tw@ldplayer.net
Privacy Policy|GDPR Privacy Notice|Help Translate
繁體中文
English한국어Tiếng ViệtภาษาไทยPусскийPortuguêsEspañolFrançaisDeutsch日本語Indonesiaالعربية

遊戲資訊/

遊戲攻略/

關於 靈魂方舟 的攻略資訊

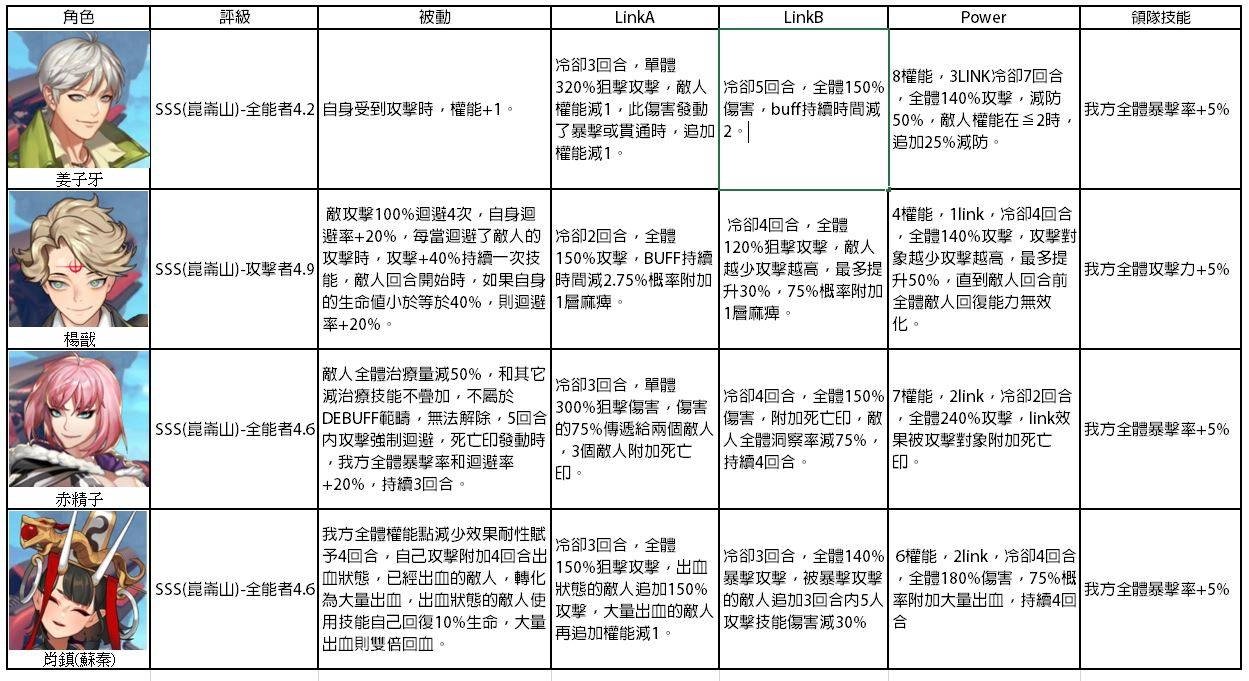
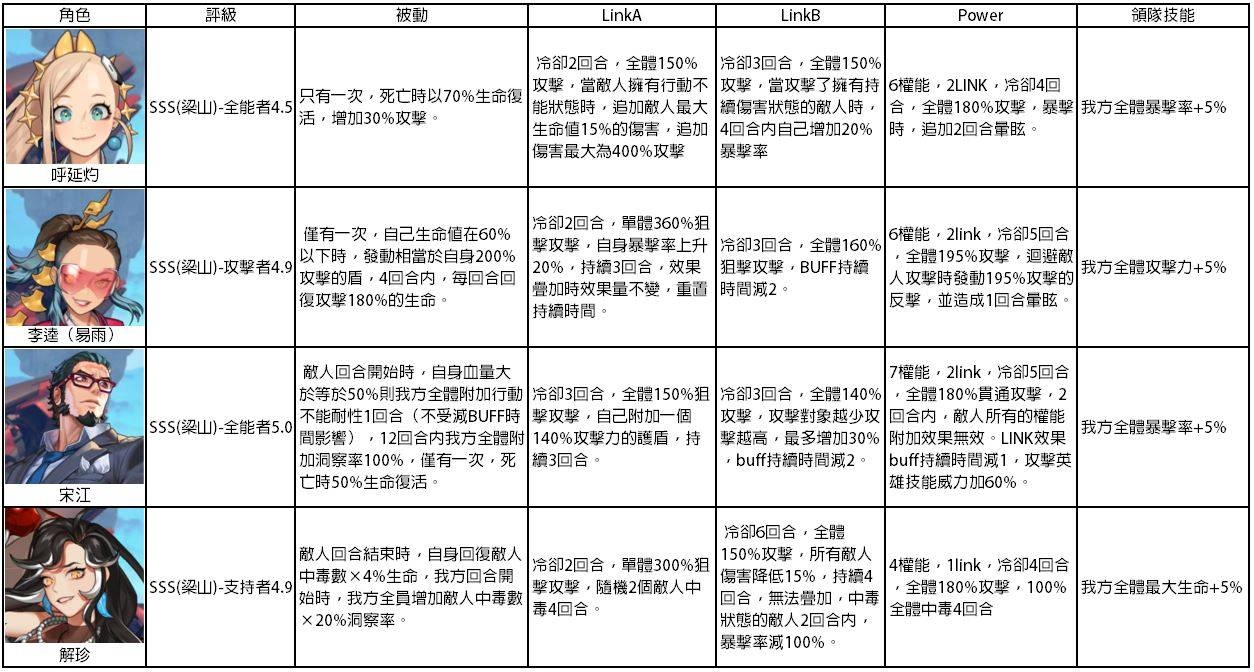
【攻略】《靈魂方舟》sss級角色技能大全

2020-11-13

  《靈魂方舟》的故事背景是從千年前的仙界大戰開始說起,在仙界大戰的千年後因為傳說中的寶藏,三大勢力將再次展開一場激烈的爭奪戰,玩家跟著故事演進將可以清楚的了解到各英雄間的恩怨情仇。

 

 【攻略】《靈魂方舟》sss級角色技能大全

 

 【攻略】《靈魂方舟》sss級角色技能大全

 

 【攻略】《靈魂方舟》sss級角色技能大全

 

 【攻略】《靈魂方舟》sss級角色技能大全

 

 

 

 

【攻略】《黑潮:深海覺醒》操作介面說明
|
關於瀏覽器對於雷電模擬器的下載防護錯誤訊息說明

靈魂方舟

猜你喜歡
熱門攻略
【攻略】《靈魂方舟》缺錢的看這裡!讓你不花錢也發大財
【攻略】《靈魂方舟》缺錢的看這裡!讓你不花錢也發大財
【攻略】《靈魂方舟》沒想到楊戩大人也變成女人了!?
【攻略】《靈魂方舟》沒想到楊戩大人也變成女人了!?
【攻略】《靈魂方舟》SSS角色技能評價及裝備推薦
【攻略】《靈魂方舟》SSS角色技能評價及裝備推薦
【攻略】《靈魂方舟》裝備獲得方法/各階裝備差異強化與進化
【攻略】《靈魂方舟》裝備獲得方法/各階裝備差異強化與進化
【攻略】《靈魂方舟》英雄星級提升分析/星級進化、超越、界限突破心得
【攻略】《靈魂方舟》英雄星級提升分析/星級進化、超越、界限突破心得
【攻略】《靈魂方舟》裝備系統/攻擊/防禦類裝備效果說明
【攻略】《靈魂方舟》裝備系統/攻擊/防禦類裝備效果說明