home page
遊戲庫
即將上線動作角色扮演 冒險策略紙牌體育競技賽車遊戲模擬
新手幫助
雷電模擬器9簡介VT開啟教學顯示卡優化教學防毒軟體優化设置映射按鍵教學同步器操作教學巨集指令教學多開器教學
遊戲資訊
更新訊息
LDGame
聯盟專案
download ldplayer
下載模擬器
繁體中文
English한국어Tiếng ViệtภาษาไทยPусскийPortuguêsEspañolFrançaisDeutsch日本語Indonesiaالعربية

雷電模擬器新手幫助

Email官方粉專DiscordLDGame客訴信箱(處理LD帳戶&儲值相關問題)

產品

雲手機OSLinkEasyFunLDShop

關於

關於我們商務合作投稿信箱DMCA Takedown

追蹤我們

©2025 LDPLAYER.NET , ALL RIGHTS RESERVED.JUST OKAY LIMITED , OFFICE F, 12/F, YHC TOWER , 1 SHEUNG YUET RD, KOWLOON BAY KLN, HONG KONG
本站的遊戲應用程式均來自網路蒐集,如有出現侵權情況,請聯絡信箱:support_tw@ldplayer.net
Privacy Policy|GDPR Privacy Notice|Help Translate
繁體中文
English한국어Tiếng ViệtภาษาไทยPусскийPortuguêsEspañolFrançaisDeutsch日本語Indonesiaالعربية

遊戲資訊/

遊戲攻略/

關於 家庭锻炼-健身-减肥挑战 的攻略資訊

【攻略】《戰雙帕彌什》全角色培養建議─全角色意識搭配

2020-08-29

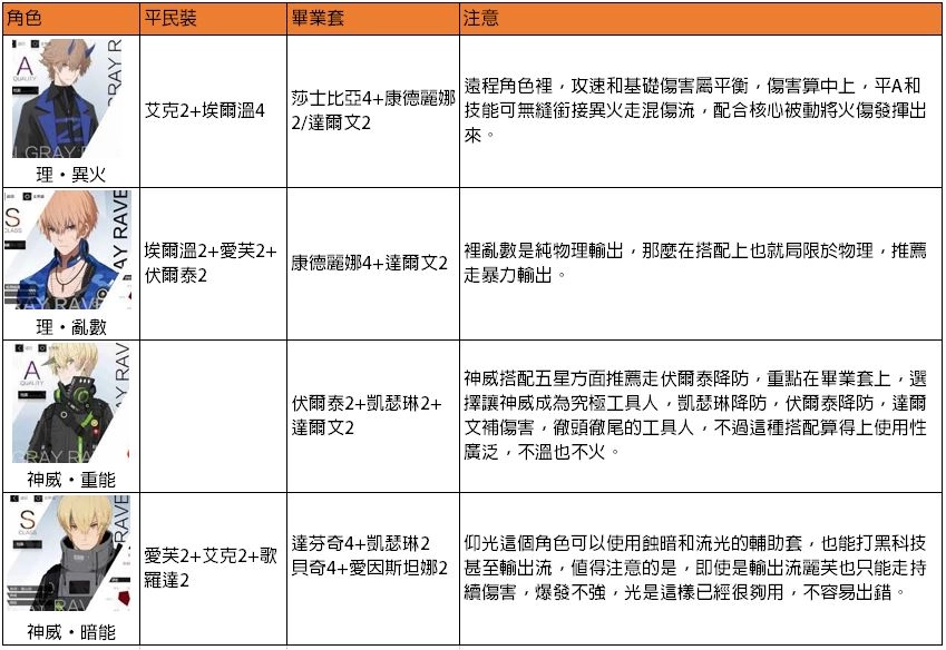
《戰雙帕彌什》角色意識的搭配,會為玩家帶來什麼意想不到的效果呢?打開雷電模擬器,看看角色全新的搭配,會迸發出什麼新的火花吧!

 

【攻略】《戰雙帕彌什》全角色培養建議全角色意識搭配

 

【攻略】《戰雙帕彌什》全角色培養建議全角色意識搭配

 

【攻略】《戰雙帕彌什》全角色培養建議全角色意識搭配

 

【攻略】《棒球明星夢》最強球員與教練培訓守則!
|
《戰雙帕彌什》V3.0模擬器登入google賬號提示‘已停止運行’解決辦法

家庭锻炼-健身-减肥挑战

猜你喜歡
熱門攻略
《王於興師》角色強度排行
《王於興師》角色強度排行
《王於興師》新手開荒指南
《王於興師》新手開荒指南
《SD鋼彈 G世代 永恆》一週年池飛翼鋼彈零式 (EW版)、00強化模組 (最後決戰規格) 、托爾吉斯Ⅲ、皇·李·諾瑞加&托勒密號Ⅱ型評析
《SD鋼彈 G世代 永恆》一週年池飛翼鋼彈零式 (EW版)、00強化模組 (最後決戰規格) 、托爾吉斯Ⅲ、皇·李·諾瑞加&托勒密號Ⅱ型評析
《天龍八部2:血戰江湖》新手攻略
《天龍八部2:血戰江湖》新手攻略
《明日方舟》豐川祥子深度解析|Ave Mujica聯動六星角色
《明日方舟》豐川祥子深度解析|Ave Mujica聯動六星角色
《明日方舟》&Ave Mujica聯動|新五星幹員解析&培養建議
《明日方舟》&Ave Mujica聯動|新五星幹員解析&培養建議