進入副本BOSS挑戰BOSS時,非常考驗團隊默契,一個不注意,馬上就吃招,#像極了愛情(很愛跟風有沒有)。尤其是用手機螢幕,真的跑偏了整組都毀了,開啟雷電模擬器,你可以再靠近一點,雷電模擬器沒有死角。
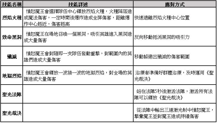
憤怒魔王
憤怒魔王需要較多的治療者,因為憤怒魔王可以一次對範圍內的英雄造成重大傷害,快速移動也是此副本的關鍵。因此會建議放1個防御者配3個治療者。
1. 一開始要先將隊伍分散,BOSS會在隊伍中央釋放《烈焰火種》,在火種落第之前要盡可能地跑離火種,跑越遠傷害會越小,並且要在遠離火種處設立激活法陣(激活需要5秒)。
2. 當BOSS製造出吸引英雄的黑洞時,不要猶豫,反向移動抵抗黑洞的吸引力,避免造成重大傷害 ,如果判斷自己真的沒有辦法跑開黑洞的引力的話,可以開減傷技能硬吃BOSS。
3. 即使在跑位的時候也要注意全隊處於分散的狀態,而且要隨時注意BOSS的狀態。BOSS可能會隨機對一支隊伍釋放3次殲滅,要注意自己周遭是否在殲滅的攻擊範圍之下,並且盡快的逃離殲滅的範圍;此時補師要準備好群體治療,以免BOSS的COMBO技直接把全隊秒殺。補師在治療過程盡量站在聖光法陣中,使出聖光裁決,並持續對魔王造傷害。
4. 所有法陣必須在50秒左右激活,這時可以釋放出聖光裁決擊暈BOSS,BOSS在唱法的地獄烈焰會因此中斷,把王暈了之後就持續輸出即可。

龍蝦戰將
龍蝦戰將最大特點是技能可以打斷,充分利用打斷類型英雄,能大大的降低傷害。
龍蝦戰將的初始攻擊並不是很高,但是隨著形態的轉換會提高攻擊力、防禦力,若時間拖得越長則王會變得非常恐怖。因此,在挑戰龍蝦戰將時最好熟悉他的招式,利用好每一次機會、每一個技能,才能最有效率的削減boss的血量。
BOSS會在兩個姿態中輪替:攻擊姿態與防禦姿態
攻擊姿態:攻擊姿態是輸出檢驗,此時並沒有太大的壓力,只要站樁輸出並顧好血量即可。唯一要注意的是攻擊姿態中BOSS會釋放「致命揮擊」,這個技能無法躲避,但可以打斷;當技能被打斷或是血量低於一定幅度就會轉換型態。
防禦姿態:BOSS的防禦會大幅提升。此時要做的不是輸出,而是生存。王在此時只會丟一個技能就是「致命毒液」;這個時候要盡可能的多讓王施放致命毒液,而在此階段就要盡可能的回復血量,等待技能CD,準備下一階段的爆發。而當技能被打斷或是王已經沒有地方躲毒液時就會自動切換成攻擊型態
由此可知,要是斷法次數過多,隨著形態轉換的次數提高,boss的傷害會變得非常可怕;因此,觀察隊伍中存活及輸出的情況,即時決定斷招的時機才是打這個BOSS最重要的事情。十分建議有全體保護或是提升全隊抗性的坦克上陣,可以在適當的時機減傷並避免團隊受到威脅並加大輸出,讓BOSS 跟你say bye bye。

